专业 · 创新 · 团结 · 进取 · 追求卓越
业务联系电话:010-52860720
首 页
公司简介
关于银地
公司介绍
公司资质
团队介绍
企业文化
新闻动态
新闻中心
行业动态
公司新闻
员工天地
服务中心
房产抵押评估
土地抵押评估
征收拆迁评估
土地开发方案
移民房产评估
资产评估
市场调研
市场研究
政策法规
人力资源
公司人才招聘
评估人员介绍
报告查询
联系我们
新闻中心
首页
>
新闻动态
>
新闻中心
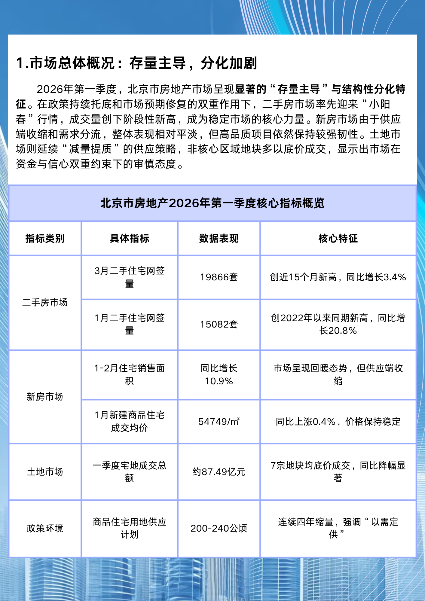
2026年一季度北京房地产市场现状分析
新闻动态
新闻中心
行业动态
公司新闻
员工天地
QQ在线咨询
售前咨询
010-52860720
售后服务
010-52860720